温州Joepaiバルブ有限公司
温州Joepaiバルブ有限公司
製品

製品

逆止弁なしのステンレス製 5 極コネクタ
  • 逆止弁なしのステンレス製 5 極コネクタ逆止弁なしのステンレス製 5 極コネクタ
  • 逆止弁なしのステンレス製 5 極コネクタ逆止弁なしのステンレス製 5 極コネクタ
  • 逆止弁なしのステンレス製 5 極コネクタ逆止弁なしのステンレス製 5 極コネクタ

逆止弁なしのステンレス製 5 極コネクタ

Joepai は逆止弁のないステンレス製 5 極コネクタのメーカーです。逆止弁は内蔵されていないため、純粋な配管接続と分流のみに使用されます(制御機能はありません)。システムにすでに個別の逆止弁がある場合、またはシステムが特定のシーケンス要件 (複数の冷却ポイントなど) を持たずに単一の流体ストリームを複数の分岐に均等に分配するだけでよい場合、5 方向コネクタは経済的で直接的な選択肢となります。このコネクタはステンレス鋳鋼製で、耐食性に優れています。酸化環境下で不動態皮膜を形成し、水、蒸気、大気、各種薬品、塩化物腐食に対して耐性があります。

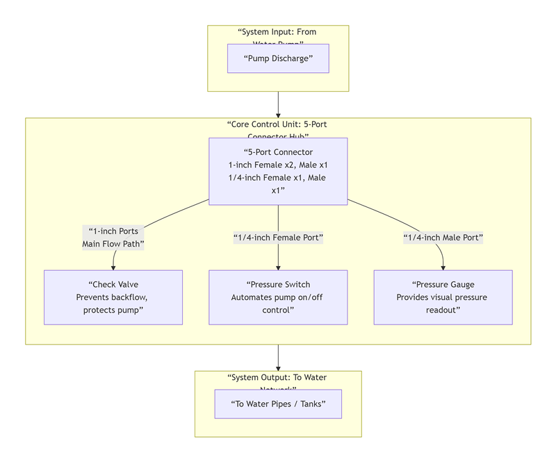
Joepai Factory が製造する逆止弁なしのステンレス製 5 極コネクタの主な特徴は、バルブ本体自体に 5 つのポートがあることです: 1" メス x 1" メス x 1" オス x 1/4" メス x 1/4" オス。内部に中空のチャネルがあり、可動部品がない純粋な接続コンポーネントであり、逆止弁や調整などの制御機能はありません。その唯一の目的は、流体を収集または分配することです。小型ポンプ システム制御ユニットの場合、5 極コネクタは機能します。コンパクトな統合取り付けプラットフォームとして、すべての主要な監視コンポーネントと保護コンポーネントをまとめます。

システム構成の詳細:

5 方向コネクタ: システムの核となるフレームワークで、すべてのコンポーネントを接続して全体を形成し、パイプの接合部を最小限に抑え、漏れのリスクを軽減します。

インターフェース: 1 インチメスポート (水入口)、1 インチオスポート (水出口)、別の 1 インチメスポート (チェックバルブ接続用)、1/4 インチメスポート (圧力スイッチ接続用)、1/4 インチオスポート (圧力計接続用)。

メイン通路(入口と出口):ポンプの出口と給水ポイントにつながるパイプを接続し、媒体のメインの流路です。

1 インチ逆止弁: これはシステムの「安全ガード」です。ポンプ停止時の水の逆流を防ぎ、ウォーターハンマーショックやポンプ羽根車の逆回転を回避し、ポンプを保護するために重要です。

1/4 インチ圧力スイッチ: これはシステムの「自動頭脳」です。システム圧力を監視し、圧力が設定下限値を下回るとポンプを起動し、上限値に達するとポンプを停止する全自動運転を実現します。

1/4 インチ圧力計: これはシステムの「ステータスの目」です。デバッグ、観察、トラブルシューティングのために、リアルタイムで直感的な圧力表示を提供します。

製品の特徴

Joepai の 5 極コネクタはステンレス鋼素材を使用しているため、ステンレス鋼の使用により耐食性、強度、衛生レベルが大幅に向上し、適用範囲が広がります。より耐久性があり、よりきれいになります。その主な利点は次のとおりです。

優れた耐食性:蒸気、弱酸や弱塩基、各種薬品、海水環境などの腐食に強く、黄銅製バルブをはるかに上回る長寿命です。

高い強度と耐久性: より高いシステム圧力 (通常は PN16/PN25、最大 PN40 以上) および圧力サージに耐えることができます。

優れた衛生性能: 滑らかな表面は細菌の増殖を防ぎ、掃除や消毒が簡単です。鏡面研磨や電解研磨処理を施すことにより、食品規格や衛生規格にも対応できます。

広い温度範囲:高温蒸気や低温媒体に適しています。

材料 

鋳造ステンレス鋼 ASTM A 351 CF8 / SS 304;ステンレス鋼 ASTM A 351 CF8M / SS 316;

技術仕様

呼び径: 1"~2" (DN25 ~ DN50)

呼び圧力:PN16~PN25(1.6MPa~2.5MPa)

使用温度: -20℃~232℃

ねじ規格:BSP(G)、BSPT(Rc)、NPT

描画

提供されたデザインに基づいたカスタマイズがサポートされています。

5-Po の具体的な用途rt接続トール


システムにすでに個別の逆止弁が備わっている場合、または逆止弁機能がまったく必要なく、単に信頼性の高い「マニホールド」が必要な場合には、5 ポート コネクタが最も経済的で簡単なオプションです。その価値は、配管レイアウトを簡素化し、個別の継手の数を減らすことにあります。具体的なシナリオには次のようなものがあります。


多点モニタリングとサンプリング

シナリオ: 監視機器を設置するには、メイン パイプラインから複数の分岐を利用する必要があります。

例:圧力計、圧力発信器(センサー)、安全弁を同時に接続する場合。 5 方向コネクタは、集中化された安定した取り付けポイントを提供します。


液体の分配と収集

シナリオ: 単一の流体ストリームを複数の並列分岐に均等に分配するか、複数の流体ストリームを 1 つのストリームに収集する必要があります。

例: 主冷却水パイプからの冷却水を、冷却が必要な 3 つの独立した機器に分配します。または、複数の戻り水ラインを 1 つの主戻り水パイプに集めます。


システムのテスト、通気、または排水

シナリオ: システムに一時的または永続的な補助インターフェイスを提供する必要があります。

例: システム フラッシング用のインターフェース、自動エア抜きバルブ インターフェース、またはドレン バルブ インターフェース。

ホットタグ: 逆止弁なしのステンレス製 5 極コネクタ
お問い合わせを送信
連絡先情報
ボールバルブ、ゲートバルブ、グローブバルブ、または価格表に関するお問い合わせについては、メールをお届けしてください。24時間以内に連絡を取ります。
X
当社は Cookie を使用して、より良いブラウジング体験を提供し、サイトのトラフィックを分析し、コンテンツをパーソナライズします。このサイトを使用すると、Cookie の使用に同意したことになります。 プライバシーポリシー
拒否する 受け入れる